Czech Emergency Response Team (CZERT) EMT 1 je národní zdravotnický tým České republiky určený k nasazení při mimořádných událostech a katastrofách doma i v zahraničí.
Poskytuje akutní zdravotnickou péči přímo v místě zásahu nebo v jeho bezprostřední blízkosti, a to v šesti základních oborech:
-
chirurgie a traumatologie
-
interní lékařství
-
gynekologie a porodnictví
-
pediatrie
-
intenzivní medicína
-
infekční lékařství
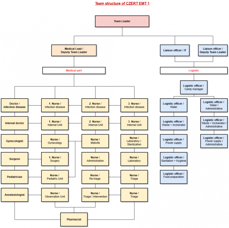
Tým je složen dominantně z lékařů a nelékařských zdravotnických pracovníků Fakultní nemocnice Brno a Fakultní nemocnice u sv. Anny v Brně a jeho zřizovatelem je Ministerstvo zdravotnictví ČR.
Pod vedením vedoucího lékaře doc. MUDr. Milana Krtičky, Ph.D., je připraven k odjezdu do 72 hodin od aktivace a je schopen zahájit poskytování zdravotní péče do 24 hodin po příjezdu na místo katastrofy.
Za svou činnost byl tým v roce 2015 oceněn Zlatým záchranářským křížem v kategorii Humanitární čin roku za misi v Nepálu.
V současnosti prochází transformací z původního Trauma týmu ČR na Emergency Medical Team (EMT) dle klasifikace WHO. Úspěšně absolvoval předběžnou fázi hodnocení a finální certifikace je plánována na duben 2026.
Tým představuje klíčovou kapacitu České republiky pro poskytování zdravotnické pomoci při katastrofách v mezinárodním kontextu.
Na činnosti Emergency Medical Teamu CZ se podílejí: Ministerstvo vnitra ČR – Generální ředitelství Hasičského záchranného sboru České republiky („Dohoda o vzájemné výpomoci na výzvu“). EMT 1 (TT) úzce spolupracuje zejména s týmem USAR (Urban Search And Rescue) HZS hl. m. Prahy a celá jednotka společně vystupuje jako CZERT Czech Republic (Czech Emergency Response Team). USAR tým poskytuje EMT 1 logistickou podporu (stany pro ubytování, stravování, hygienické zařízení, zásobování vodou).
Součástí týmu jsou lékaři (ve složení jeden vedoucí lékař, šest odborných lékařů), nelékařský zdravotnický personál (osmnáct zdravotních sester), farmaceut a logistici. Technické zabezpečení zajišťuje plnou soběstačnost v terénu.

